同一個案子,在透天厝能順利開工,搬進社區大樓卻常被管理室打回票。原因多半不是工程做不好,而是沒先弄清楚大樓裝修規定。
社區大樓的裝修像在「有規則的跑道」上施工,時間、動線、噪音、公設保護都要配合。一開始做對,後面就少吵架、少停工,也更不容易被扣押金。
內容目錄
Toggle大樓裝修規定從哪裡來,先分清三個層級

多數社區會同時用三種標準管制裝修,屋主若只看其中一種,最容易出現認知落差。
第一層,法規與條例:像是公寓大廈的管理與住戶權利義務,社區規約通常也會依此延伸。需要查法源脈絡時,可參考公寓大廈管理條例解釋函令彙編。
第二層,社區規約與管委會決議:這才是實務上「能不能做、怎麼做」的關鍵,包含施工時段、材料搬運、電梯使用、押金金額與扣款條件。
第三層,管理室的執行細則:同樣規約,不同物業可能有不同作法,例如要不要先會勘、保護怎麼鋪、清運時間能不能延後。
施工時間怎麼排,卡住的通常不是工期而是噪音
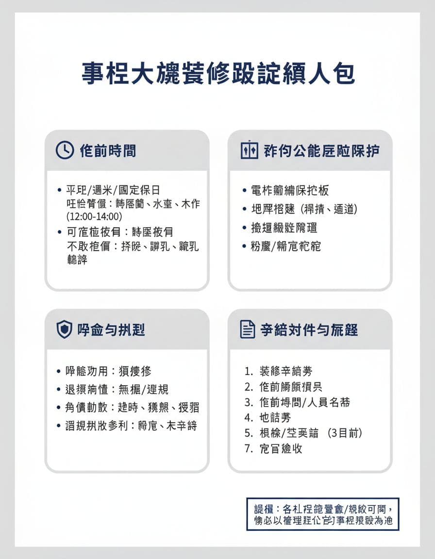
多數社區會把施工時間切得很細,常見做法是限定平日白天可施工,午休時段禁止敲打、鑽孔等高噪音工項,週末與國定假日則可能全面禁工或只允許低噪音作業。
屋主最常忽略的細節是「可施工」不等於「可噪音」。例如油漆、批土、清潔可能可做,但打牆、釘木作、打鑽通常受限。若工程包含拆除或管線重拉,建議提早把高噪音工項集中排在同一段核准時窗,避免每天被檢舉一次就被要求停工一次。
另一个容易被忽略的是搬運時段。材料上樓、清運出場往往也有限制,尤其尖峰時段可能不得占用大廳或電梯太久。
電梯保護與公共區域保護,做得像「套安全殼」才算合格

在社區大樓施工,最敏感的不是屋內,而是屋外。電梯轎廂、走廊牆面、地坪轉角,任何一次刮傷都可能變成押金扣款理由。
實務上常見要求包含:
電梯轎廂保護板:四面與門框需要完整包覆,地面要有止滑護墊,避免砂石卡進門縫軌道。若需長時間搬運,通常得先向管理室登記排程。
搬運動線固定:從貨車停放點到住戶門口,最好事先確認路線、轉角與電梯承重限制。超重物件可能被要求走樓梯或分次搬運。
粉塵與垃圾清運:拆除粉塵若飄到公共區域,住戶反應會很快。常見作法是出入口加防塵簾、地面吸塵,廢棄物分類並依社區規定時間清運,避免堆放在梯廳或逃生通道。
做到位的好處很直接,鄰居少抱怨,物業也比較願意配合臨時調整。
押金與罰則怎麼看,重點在「退還條件」寫清楚
押金(或稱保證金)多半用來確保公設無損、環境可復原,並督促廠商遵守施工管理。屋主在意的不該只有金額,而是押金退還的條件是否明確。
常見會被扣款的情境包括:
- 電梯轎廂、門框或地坪刮傷,且無法在期限內修復
- 公共區域清潔不合格,例如粉塵、泥沙、膠帶殘膠
- 違反施工時間或噪音規定,被開立違規紀錄
- 廢棄物未依規定清運,占用公設或阻礙動線
務實做法是,開工前與完工後都拍照存證,保護措施也拍,避免「說不清楚」變成扣款理由。
申請文件有哪些,管理室想看的其實很一致

文件看似繁瑣,但核心目的只有三件事,確認「誰進出、做什麼、出事誰負責」。若工程涉及室內裝修法規與申請,可延伸參考臺北市建築管理工程處建物室內裝修資訊。
常見文件可先用這張清單對照:
| 類別 | 常見內容 |
|---|---|
| 申請與承諾 | 裝修申請書、施工切結書、鄰戶告知(視社區) |
| 施工資訊 | 施工期間、工種(如木作、泥作)、人員名冊、聯絡窗口 |
| 圖說與範圍 | 平面圖、拆除範圍、管線變更說明(有變更時) |
| 保險與費用 | 第三責任險(社區常要求)、押金繳納證明 |
流程通常是提交文件,繳押金,核准後張貼許可證或施工識別,進場前會勘,完工後驗收退押金。
室內設計、統包工程到修繕,怎麼找人不踩雷
社區大樓的麻煩點在「工種多、規定多、協調多」。有些屋主找單一師傅處理,後續又要再找木作、油漆、清潔;也有人直接交給統包工程,但怕報價不透明。
選擇可以依需求分三類:
室內設計:適合重視動線、收納、風格一致的屋主,尤其新成屋或需要整體規劃者。
統包工程:適合工程量大或工期緊的案子,能把工班協調集中在同一窗口。
居家修繕與水電維修:適合局部改善,例如漏水、插座迴路、燈具更換或小範圍翻修。
若是老屋翻新,更需要能處理管線、結構限制與社區溝通的團隊,避免拆到一半才發現不能動。
在挑人這件事上,口碑式的裝潢推薦很常見,但資訊零散。以5988裝修爸王這類裝修媒合平台為例,重點在「門當戶對」的精準媒合,把屋主的坪數、工種、預算帶、期程與社區限制對上合適的職人或設計公司,也讓師傅接到更符合專長的案子,減少來回耗損。更重要的是,雙方在合作前就能把責任與範圍談清楚,落到書面做到裝修合約保障。
裝修費用估算要更貼近現場,先把「限制成本」算進去
很多人做裝修費用估算時只看坪數,結果進場才發現社區要加做電梯保護、限定搬運時段、垃圾得額外叫車清運,成本自然上升。
比較穩的估法是,把費用拆成三塊去問:
工程本體:依工種與材料等級分項報價。
大樓規定衍生成本:公設保護、清運、噪音限制造成的工期拉長。
變更與追加:約定追加流程與計價方式,避免口頭一句「順便」就失控。
屋主只要抓住這三塊,報價單就不容易變成看不懂的總價。
結語
社區大樓裝修不是不能做,而是要先把大樓裝修規定當成工程的一部分來規劃。施工時間排對,電梯與公設保護到位,押金條件與申請文件備齊,現場自然少衝突。當屋主把需求說清楚,職人把責任寫清楚,合作就會往好的方向走。下一次準備開工前,不妨先問一句,規約與流程都對齊了嗎,這往往比催工更有用。
